新闻中心
公司新闻
公司新闻

向新·谋发展 | 天津中远海运零碳园区智慧化运营系统入选中国企业联合会年度优秀案例

发布日期:2026-03-03 信息来源:新闻 浏览次数: 字号:[ ]


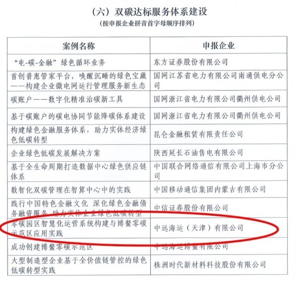
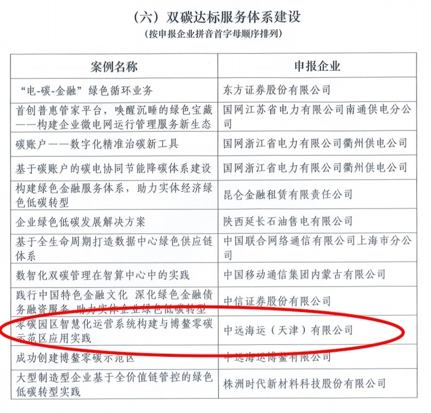
近日,由中国企业联合会组织开展的“2025企业绿色低碳发展优秀实践案例”征集活动正式发布结果。经专家组严格评审,全国共推选出305项具有代表性的优秀实践案例。天津中远海运报送的《零碳园区智慧化运营系统构建与博鳌零碳示范区应用实践》成功入选,荣膺“2025企业绿色低碳发展优秀实践案例”,成为央企在绿色低碳数字化领域的标杆实践之一。

本次活动由中国企业联合会“企业绿色低碳发展推进工作委员会”与中国企业管理科学基金会联合主办,在工业和信息化部等有关部门的支持和指导下开展。中国企业联合会是经国务院批准成立、由国务院国资委直管的全国性经济类社会团体,民政部首批5A级全国性社会组织,连续23年发布“中国企业500强”榜单,代表中国参与国际劳工组织活动,是政府与企业之间的重要桥梁。

该案例征集活动自2022年启动以来,已连续举办四届,累计征集企业案例近2000个,严格依据技术先进性、管理创新性、实践有效性、推广示范性四项标准进行评审,在行业内具有高度公信力和影响力。

《零碳园区智慧化运营系统构建与博鳌零碳示范区应用实践》聚焦零碳园区数字化管理领域,通过构建集能源监测、碳排放核算、智能调度于一体的智慧化运营系统,实现了园区绿色低碳管理的精细化、智能化升级。

该系统已在博鳌零碳示范区成功应用,为示范区提供了全流程的零碳运营支撑。博鳌零碳示范区是住建部与海南省共建的国家生态文明试验区标志性工程,是我国首个获得德国能源署“零碳运营区域认证”的项目,也是向世界展示中国绿色低碳发展理念的重要窗口。

通过智慧化运营系统,博鳌零碳示范区整合了57项低碳技术,形成“八位一体”区域降碳布局——涵盖可再生能源利用、建筑绿色化改造、交通绿色化改造、新型电力系统建设、物资循环利用、水资源循环利用、园林景观生态化改造、运营智慧化等核心领域。

该案例的成功入选,不仅是对公司在绿色低碳数字化领域实践成果的权威认可,更体现了企业在零碳园区建设中的技术领先性和可复制性。未来,天津中远海运将持续以技术创新为驱动,深化零碳智慧系统建设,为集团绿色低碳智能化发展积极贡献力量,助力国家“双碳”目标实现。


Copyright 中远海运天津有限公司 版权所有
沪公网安备 31022102000135号 网站备案/许可证号:沪ICP备16018315号
联系我们 | 法律声明